Skip to Content
More Options
  • Select a School
      • DISTRICT

      • Toledo Public Schools
      • Elementary Schools

      • Arlington Elementary
      • Beverly Elementary
      • Birmingham Elementary
      • Burroughs Elementary
      • Byrnedale Elementary
      • Chase STEMM Academy
      • Decommissioned_Edgewater Elementary
      • DeVeaux Elementary
      • East Broadway Elementary
      • Ella P. Stewart Academy for Girls
      • Elmhurst Elementary
      • Escuela SMART Academy
      • Garfield Elementary
      • Glendale-Feilbach Elementary
      • Glenwood Elementary
      • Grove Patterson Academy
      • Harvard Elementary
      • Hawkins STEAM Academy
      • Keyser Elementary
      • Larchmont Elementary
      • Leverette Elementary
      • Longfellow Elementary
      • Marshall STEMM Academy
      • Martin Luther King, Jr. Academy for Boys
      • McKinley STEMM Academy
      • McTigue Elementary
      • Navarre Elementary
      • Oakdale Elementary
      • Old Orchard Elementary
      • Old West End Academy
      • Ottawa River Elementary
      • Pickett Academy
      • Raymer Elementary
      • Reynolds Elementary
      • Riverside Elementary
      • Robinson Elementary
      • Rosa Parks Elementary
      • Sherman Elementary
      • Spring Elementary
      • Virtual Academy
      • Walbridge Elementary
      • Whittier Elementary
      • High Schools

      • Aerospace & Natural Science Academy of Toledo
      • Bowsher High School
      • Jones Leadership Academy of Business
      • Rogers High School
      • Scott High School
      • Start High School
      • The Brady Educator Academy
      • The TPS Construction Academy
      • Toledo Early College
      • Toledo Technology Academy
      • Waite High School
      • Westfield Achievement
  • Language
    • View Original
    • Arabic
    • Cantonese
    • French
    • German
    • Hindi
    • Italian
    • Korean
    • Russian
    • Spanish
    • Tagalog
    • Vietnamese
  • Search
  • Login
  • Contact Us
Toledo Public Schools Logo
Enrollment
  • 1609 N Summit St., Toledo, Ohio 43604
  • 419-671-0001
  • Facebook Page
  • Twitter Feed
  • Youtube Channel
  • Send Email
{1}
##LOC[OK]##
 
 
Anniversary logo
  • Board of Education
    • About the Board
    • Meetings/Policies
    • Public Records Requests
    • TPS Board Committee Structure
  • Discover TPS
    • News
    • Archived News
    • Superintendent
      • Dr. Romules Durant
      • Staff
    • Strategic Plan
      • Focus 1 - Student Supports
      • Focus 2 - Student Voice & Involvement
      • Focus 3: Pathways to the Future
      • Focus 4: State Assessments & Accountability
      • Focus 5: Staff Recruitment & Retention
      • Focus 6: Operational Efficiency
    • Our 175th Anniversary Timeline
  • Students & Parents
    • Attendance
    • Advanced Academics
      • Aspiring Young Educators
      • AVID
      • College Credit Plus
      • Course Guide
      • Gifted Program
      • Graduation Requirements
      • Scholarships/Financial Aid
      • SMARTS
      • Young Men/Women of Excellence
    • Annual Notifications
    • Bullying & Harassment Prevention
    • Cell Phone Free Education
      • TPS Cell Phone Policy
      • Implementation Guidelines
      • Frequently Asked Questions
      • YONDR Pouch Q&A
      • Ohio House Bill 250
    • ClassLink QuickLink
    • Clubs/Fine Arts
    • Discipline Code
    • Dress Code Policy
    • Family and School Collaborative
    • Home Access Center/Parent Portal
    • Home Education
    • Important Forms
    • Innovative Educational Opportunities
    • Internet Safety
    • Language Assistance Services
    • NEXTSTEP
      • Students/Parents
      • Teachers
      • Business/College/Military/Partners
    • Online Enrollment
      • New Student Enrollment
      • Returning Student Enrollment
      • Kindergarten Enrollment
    • Resources
    • Safety & Security
    • Social and Emotional Learning
    • Street Directory
    • Student Data and Privacy
    • Student Supports
      • School Based Health Centers
    • Title I
    • Wellness Policy
  • Departments
    • Administration
    • Business Division
    • Career Technology
      • Agriculture, Food & Natural Resources
      • Architecture & Construction
      • Arts, A/V Technology & Communications
      • Business Management & Administration
      • Health Sciences
      • Human Services
      • Law & Public Safety
      • Manufacturing
      • Marketing
      • Science, Technology/Engineering & Mathematics
      • Transportation, Distribution, & Logistics
      • Career Technology Business Advisory
    • Community and Public Relations
    • Education Development Department
      • Curriculum and Instruction
      • Staff - Education Development Department
      • Team Structure Guidebook
    • Early Childhood
      • Early Childhood Locations
      • Crossgates
      • Staff Directory
    • Facilities Management
    • Fine Arts
    • Food Service And Child Nutrition
    • Human Resources
      • Employment Opportunities
      • Why TPS?
      • Title IX - Student Involved Sexual Harassment (1)
      • Teachers & Support Staff
      • Administrators
      • Non-instructional Staff
      • Substitutes
      • Collective Bargaining Agreements
      • Life in Toledo
      • Bullying/Harrassment - Students
      • Title VII - Discriminatory Harassment-Non Student
      • Policies
    • Information and Technology
      • Home Access Center
      • Important Forms
      • Internet Safety
      • IT Related Board Policies
      • Online Enrollment
      • Strategic Plan
      • Student Data and Privacy
    • Legal
    • Public Safety
      • Department of Public Safety Staff
    • Student Supports
      • Is Your Child Struggling In School?
      • Intervention Response Team Assistance
      • 504 Plans
      • Child Find
      • Special Education Services
      • Staff Directory
    • Student, Family, and Community Engagement
      • VOLUNTEER APPLICATION
      • At Large Community Liaison - Student/Parent Advocate
      • Community Partners
      • Schools as Community Hubs
      • TPS Proud Unites
      • Family and School Collaborative
      • PTO/Boosters
      • Foster Care, Truancy, District Resources
      • McKinney-Vento/Homeless
      • Community Engagement and Student Supports
      • ESL Community Liaison and Support
      • Staff Directory
    • Superintendent's Office
    • Transportation Services
      • Beginning of the Year Information
      • School Bus Rules
      • Early Childhood
      • K-8
      • High Schools
      • Parochial and Charter Schools
      • Contact Us
      • FAQs
    • Treasurer's Division
      • Purchase Order FAQ
      • Terms and Conditions
    • TPS Community Schools
    • TPS Magnet Schools
  • Community Partners
    • Schools as Community Hubs
      • Hub Happenings
      • Hubs 101
      • Hubs in the News
      • Jones Leadership Academy of Business
      • Escuela SMART Academy
      • Pickett Academy
      • Reynolds Elementary
      • Riverside Elementary
      • Rogers High School
      • Scott High School
  • Athletics
    • Tickets
    • Final Forms
    • City League Hall of Fame
    • TPS Athletics History
    • Bowsher High School
      • Baseball
      • Basketball (mens)
      • Basketball (womens)
      • Football
      • Soccer (mens)
      • Soccer (womens)
      • Softball
      • Tennis
      • Volleyball
      • Wrestling
    • Rogers High School
      • Baseball
      • Basketball (mens)
      • Basketball (womens)
      • Cross Country (mens)
      • Cross Country (womens)
      • Football
      • Soccer (mens)
      • Soccer (womens)
      • Softball
      • Tennis
      • Track & Field (mens)
      • Track & Field (womens)
      • Volleyball
      • Wrestling
    • Scott High School
      • Baseball
      • Basketball (mens)
      • Basketball (womens)
      • Football
      • Soccer (mens)
      • Soccer (womens)
      • Softball
      • Tennis
      • Volleyball
      • Wrestling
    • Start High School
      • Baseball
      • Basketball (mens)
      • Basketball (womens)
      • Football
      • Soccer (mens)
      • Soccer (womens)
      • Softball
      • Tennis
      • Volleyball
      • Wrestling
    • Waite High School
      • Baseball
      • Basketball (mens)
      • Basketball (womens)
      • Football
      • Soccer (mens)
      • Soccer (womens)
      • Softball
      • Tennis
      • Volleyball
      • Wrestling
    • Woodward High School
      • Baseball
      • Basketball (mens)
      • Basketball (womens)
      • Football
      • Soccer
      • Softball
      • Tennis
      • Track & Field
      • Volleyball
      • Wrestling
  • TPS Cares
  • FAQ
  • Board of Education
    • About the Board
    • Meetings/Policies
    • Public Records Requests
    • TPS Board Committee Structure
  • Discover TPS
    • News
    • Archived News
    • Superintendent
      • Dr. Romules Durant
      • Staff
    • Strategic Plan
      • Focus 1 - Student Supports
      • Focus 2 - Student Voice & Involvement
      • Focus 3: Pathways to the Future
      • Focus 4: State Assessments & Accountability
      • Focus 5: Staff Recruitment & Retention
      • Focus 6: Operational Efficiency
    • Our 175th Anniversary Timeline
  • Students & Parents
    • Attendance
    • Advanced Academics
      • Aspiring Young Educators
      • AVID
      • College Credit Plus
      • Course Guide
      • Gifted Program
      • Graduation Requirements
      • Scholarships/Financial Aid
      • SMARTS
      • Young Men/Women of Excellence
    • Annual Notifications
    • Bullying & Harassment Prevention
    • Cell Phone Free Education
      • TPS Cell Phone Policy
      • Implementation Guidelines
      • Frequently Asked Questions
      • YONDR Pouch Q&A
      • Ohio House Bill 250
    • ClassLink QuickLink
    • Clubs/Fine Arts
    • Discipline Code
    • Dress Code Policy
    • Family and School Collaborative
    • Home Access Center/Parent Portal
    • Home Education
    • Important Forms
    • Innovative Educational Opportunities
    • Internet Safety
    • Language Assistance Services
    • NEXTSTEP
      • Students/Parents
      • Teachers
      • Business/College/Military/Partners
    • Online Enrollment
      • New Student Enrollment
      • Returning Student Enrollment
      • Kindergarten Enrollment
    • Resources
    • Safety & Security
    • Social and Emotional Learning
    • Street Directory
    • Student Data and Privacy
    • Student Supports
      • School Based Health Centers
    • Title I
    • Wellness Policy
  • Departments
    • Administration
    • Business Division
    • Career Technology
      • Agriculture, Food & Natural Resources
      • Architecture & Construction
      • Arts, A/V Technology & Communications
      • Business Management & Administration
      • Health Sciences
      • Human Services
      • Law & Public Safety
      • Manufacturing
      • Marketing
      • Science, Technology/Engineering & Mathematics
      • Transportation, Distribution, & Logistics
      • Career Technology Business Advisory
    • Community and Public Relations
    • Education Development Department
      • Curriculum and Instruction
      • Staff - Education Development Department
      • Team Structure Guidebook
    • Early Childhood
      • Early Childhood Locations
      • Crossgates
      • Staff Directory
    • Facilities Management
    • Fine Arts
    • Food Service And Child Nutrition
    • Human Resources
      • Employment Opportunities
      • Why TPS?
      • Title IX - Student Involved Sexual Harassment (1)
      • Teachers & Support Staff
      • Administrators
      • Non-instructional Staff
      • Substitutes
      • Collective Bargaining Agreements
      • Life in Toledo
      • Bullying/Harrassment - Students
      • Title VII - Discriminatory Harassment-Non Student
      • Policies
    • Information and Technology
      • Home Access Center
      • Important Forms
      • Internet Safety
      • IT Related Board Policies
      • Online Enrollment
      • Strategic Plan
      • Student Data and Privacy
    • Legal
    • Public Safety
      • Department of Public Safety Staff
    • Student Supports
      • Is Your Child Struggling In School?
      • Intervention Response Team Assistance
      • 504 Plans
      • Child Find
      • Special Education Services
      • Staff Directory
    • Student, Family, and Community Engagement
      • VOLUNTEER APPLICATION
      • At Large Community Liaison - Student/Parent Advocate
      • Community Partners
      • Schools as Community Hubs
      • TPS Proud Unites
      • Family and School Collaborative
      • PTO/Boosters
      • Foster Care, Truancy, District Resources
      • McKinney-Vento/Homeless
      • Community Engagement and Student Supports
      • ESL Community Liaison and Support
      • Staff Directory
    • Superintendent's Office
    • Transportation Services
      • Beginning of the Year Information
      • School Bus Rules
      • Early Childhood
      • K-8
      • High Schools
      • Parochial and Charter Schools
      • Contact Us
      • FAQs
    • Treasurer's Division
      • Purchase Order FAQ
      • Terms and Conditions
    • TPS Community Schools
    • TPS Magnet Schools
  • Community Partners
    • Schools as Community Hubs
      • Hub Happenings
      • Hubs 101
      • Hubs in the News
      • Jones Leadership Academy of Business
      • Escuela SMART Academy
      • Pickett Academy
      • Reynolds Elementary
      • Riverside Elementary
      • Rogers High School
      • Scott High School
  • Athletics
    • Tickets
    • Final Forms
    • City League Hall of Fame
    • TPS Athletics History
    • Bowsher High School
      • Baseball
      • Basketball (mens)
      • Basketball (womens)
      • Football
      • Soccer (mens)
      • Soccer (womens)
      • Softball
      • Tennis
      • Volleyball
      • Wrestling
    • Rogers High School
      • Baseball
      • Basketball (mens)
      • Basketball (womens)
      • Cross Country (mens)
      • Cross Country (womens)
      • Football
      • Soccer (mens)
      • Soccer (womens)
      • Softball
      • Tennis
      • Track & Field (mens)
      • Track & Field (womens)
      • Volleyball
      • Wrestling
    • Scott High School
      • Baseball
      • Basketball (mens)
      • Basketball (womens)
      • Football
      • Soccer (mens)
      • Soccer (womens)
      • Softball
      • Tennis
      • Volleyball
      • Wrestling
    • Start High School
      • Baseball
      • Basketball (mens)
      • Basketball (womens)
      • Football
      • Soccer (mens)
      • Soccer (womens)
      • Softball
      • Tennis
      • Volleyball
      • Wrestling
    • Waite High School
      • Baseball
      • Basketball (mens)
      • Basketball (womens)
      • Football
      • Soccer (mens)
      • Soccer (womens)
      • Softball
      • Tennis
      • Volleyball
      • Wrestling
    • Woodward High School
      • Baseball
      • Basketball (mens)
      • Basketball (womens)
      • Football
      • Soccer
      • Softball
      • Tennis
      • Track & Field
      • Volleyball
      • Wrestling
  • TPS Cares
  • FAQ
MENU
Side Navigation
Skip Sidebar Navigation
Title IX Procedures
Title IX - Student Involved Sexual Harassment (1)
Title IX Procedures
Last item for navigation
Toledo Public Schools » Departments » Human Resources » Title IX - Student Involved Sexual Harassment (1) » Title IX Procedures

Title IX Procedures

Title IX Sexual Harassment Procedures

Title IX Sexual Harassment Allegation Flow Chart 

TPS Title IX Sexual Harassment Allegations Flowchart

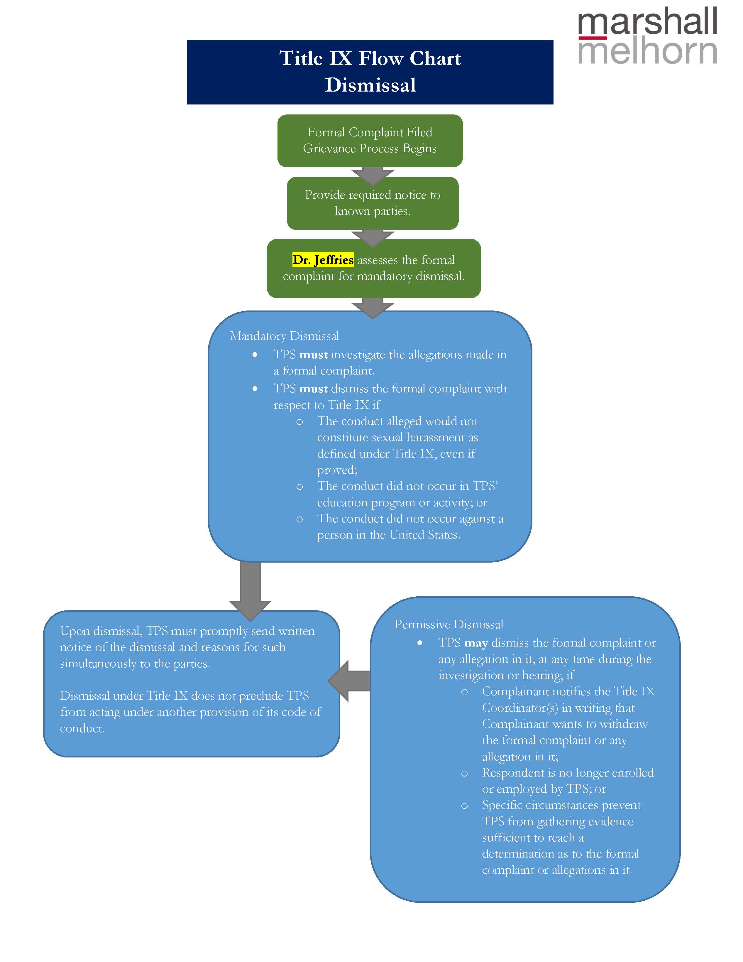
Title IX Dismissal Flow Chart

Dismissal Flow Chart

Toledo Public Schools Logo
  • 1609 N Summit St., Toledo, Ohio 43604
  • 419-671-0001
  • DOJ TPS Resolution Agreement
  • Accessibility
  • Privacy Policy